您好!
2024年兰山区小学、初中新生入学报名工作即将开始。现将2024年兰山区城区小学、中学招生区划图、学区划分表、招生工作日程表、招生转学咨询电话予以发布,以方便家长为孩子报名入学。
01
2024年
兰山城区小学招生区划图

点击图片查看高清大图
02
2024年
兰山城区初中招生区划图

点击图片查看高清大图
03
2024年兰山区
义务教育阶段学校和幼儿园
招生工作实施方案
04
2024年
兰山区中小学入学须知
尊敬的家长:
您好!
2024 年兰山区小学、初中新生入学报名工作即将开始。现就义务教育阶段学校招生政策及报名流程予以说明,以方便家长为孩子报名入学。
一、报名条件
1、小学入学儿童年龄应年满 6 周岁,即 2018 年 8 月 31 日(含)以前出生,且尚未注册义务教育学籍;初中入学学生须为小学毕业生。
2、身体健康,具备基本学习能力。
3、兰山区常住居民子女。具有兰山区户籍的适龄儿童,本人或其父母(法定监护人)在学区内有自有住宅且实际居住。
4、外来务工经商人员随迁子女(以下简称随迁子女)。父母(法定监护人)至少一方需同时具备以下条件:持有兰山公安部门核发的有效期内的居住证,且在之后按规定连续办理签注手续;在兰山区合法稳定就业(务工或经商)。
二、招生程序
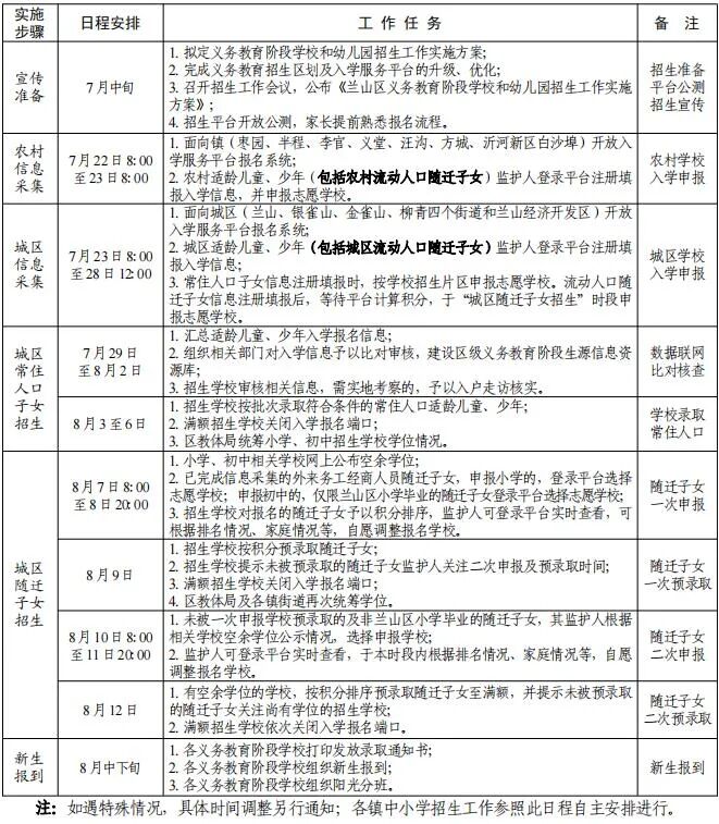
1、兰山区中小学招生分“两个阶段”。兰山区义务教育阶段学校招生工作全程使用“临沂市兰山区义务教育入学服务平台”(简称“服务平台”),小学和初中招生工作同步进行,整体上分“信息采集”和“招生录取”两个阶段组织实施。
“信息采集”阶段主要面向家长采集报名入学的相关信息,城区常住人口子女和外来务工经商人员随迁子女均需在同一时间段内登陆服务平台注册填报入学信息。常住人口子女注册填报信息时,按学校招生片区直接申报志愿学校;随迁子女注册填报信息后,等待平台计算积分,于“城区随迁子女招生”时段申报志愿学校。
2、“招生录取”阶段分“两个步骤”。第一步,兰山城区小学、初中招生学校先
审核招收片区内常住人口子女,主要审核儿童少年户籍、其本人或监护人自有住宅情况,并根据审核结果分批次录取。第二步,根据招生学校空余学位情况,使用入学服务平台,组织招收外来务工经商人员随迁子女,以“居住证+职工社保(或纳税申报)”的积分,排序录取。
具体积分办法为:①在兰山区务工人员,以有效期内居住证连续持有月数与职工社保连续缴纳月数之和积分;在兰山区经商者,以有效期内居住证连续持有月数与纳税连续申报(包括零申报,下同)月数之和积分。②按月计分,每月积 1 分,计算有效期内的居住证连续持有时间、社会保险的连续缴纳时间(或纳税连续申报时间)。
3、随迁子女招生分“两次申报”。已完成信息采集的随迁子女“一次申报”时,监护人通过入学服务平台上相关招生学校公布的学位情况,选择志愿学校申报(兰山城区初中“一次申报”仅限兰山城区小学毕业的随迁子女),招生学校按随迁子女积分情况从高到低予以预录取,预录取满额的学校关闭报名端口;“二次申报”时,有空余学位的学校继续公示学位情况,“一次申报”未被预录取的及非兰山区小学毕业的随迁子女可登陆入学服务平台选择志愿学校申报,相关招生学校按随迁子女积分情况排序预录取,预录取满额的学校关闭报名端口。
二次申报结束后仍未被预录取的学生,可线下申报有空余学位的镇(街道、兰山经济开发区)中小学或民办学校。
三、报名流程
(一)信息采集
1、信息采集时间
(1)镇(枣园、半程、李官、义堂、汪沟、方城、沂河新区白沙埠)入学信息采集时间为:7 月 22 日 8:00-7 月 23 日 8:00;
(2)城区(兰山、银雀山、金雀山、柳青四个街道和兰山经济开发区)入学信息采集时间为:7 月 23 日 8:00-7 月 28 日 12:00。
2、信息采集流程
(1)进入招生平台:手机(平板电脑)下载“爱山东”APP,注册登记并完成四级(L4)实名用户认证→依次进入“教育专区”“义务教育招生专区”“临沂市”“兰山区”→点击“确认、去报名”→选择需要报名的学段→入学信息填报。
(2)进入信息采集:认真阅读“新生入学报名流程”,点击进入小学/初中报名平台,点击“我的报名”,进入信息采集页面。
(3)选择报名类型:点击“我要报名”后,根据自身情况选择报名入口(城区中小学报名入口中的“常住人口子女报名”“随迁子女报名”或“农村中小学报名入口”)。
(4)填报相关信息:依次如实填写相关信息并点击保存,直至填报完成。常住人口子女同时按学校招生片区申报志愿学校;随迁子女信息填报完成后,需待平台开放相关学校随迁子女学位时,才能申报志愿学校。
3、注意事项
为方便监护人填报信息,报名平台启用大数据辅助回填功能,监护人可根据实际情况选择大数据回填信息或手动填写信息。监护人务必认真校对填写(回填)的信息,如无数据或数据有误可进行修改。信息填报不分先后,在规定时间内完成即可。基本信息、户籍信息、房产信息、监护人信息、居住证信息、社保信息、纳税信息等,均通过大数据与职能部门联网比对审核,请据实正确填写,以免影响审核与录取。
(1)基本信息:据实填写。
(2)户籍信息:①“户籍明细地址”,核对地址是否正确;②户籍地址属于兰山区的,需通过选择相应方式(在地图上定位、搜索关键字查询定位、以社区/居委筛选后定位),填写户籍地址所在小区(村居)。
(3)房产信息:根据系统提示,选择房产类型,完成本项填报;房产地址所在小区需通过选择相应方式(在地图上定位、搜索关键字查询定位、以社区/居委筛选后定位)进行填写。
(4)监护人信息:依据系统提示据实填写。
(5)居住证信息:以“外来务工经商人员随迁子女”类申报入学的,需填写此项。请根据系统提示认真填写。
(6)工作信息:以“外来务工经商人员随迁子女”类申报入学的,需填写此项。若家长为务工者,需据实选择是否缴纳兰山辖区职工社保;若家长为经商者,需据实提供纳税申报信息。社保缴纳及纳税申报情况以职能部门联网核查结果为准。
(7)信息更改:信息采集阶段,家长可以登陆入学服务平台更改报名信息;信息审核阶段,被学校“驳回修改”的报名信息也可更改。
(二)申报学校
1、镇适龄儿童少年申报:7 月 22 日 8:00-7 月 23 日 8:00,各镇适龄儿童少年监护人登陆小学或初中入学服务平台,完成入学信息填报后,即可同时申报学校。
2、兰山城区常住人口子女申报:7 月 23 日 8:00-7 月 28 日 12:00,城区常住居民子女登陆小学或初中入学服务平台,完成入学信息填报后,按城区学校招生片区申报学校。
3、兰山城区随迁子女“一次申报”:8 月 7 日 8:00-8 月 8 日 20:00,外来务工经商人员随迁子女登陆入学服务平台申报志愿学校。“一次申报”城区初中学校的外来务工经商人员随迁子女仅限兰山城区小学毕业生。
4、兰山城区随迁子女“二次申报”:8 月 10 日 8:00-8 月 11 日 20:00,“一次申报”未被招生学校预录取的随迁子女,其监护人根据相关学校公示的空余学位情况,“二次申报”志愿学校;非兰山区小学毕业的随迁子女登陆平台申报城区初中学校。
注意事项:已完成信息采集的外来务工经商人员随迁子女申报学校期间,监护人可登陆入学服务平台实时查看积分排名情况,并根据排名及家庭情况自愿调整申报学校,以提高录取几率。
(三)审核确认
报名信息中的户籍、居住证、房屋所有权和社保缴纳、纳税申报等入学信息,将通过大数据比对审核。凡部门联网能够审核认定的入学信息,家长无需提供相关证明材料。
对于部门联网不能确认的信息,由招生学校对家长提供的证明材料审核确认;需要现场认定的,学校将组织家访,予以考察核实。
(四)招生录取
8 月 3 日-6 日,兰山城区小学、初中招生学校按批次录取符合条件的常住人口适龄儿童、少年。
8 月 9 日,兰山城区小学、初中招生学校按积分排序预录取“一次申报”的随迁子女至满额,未被预录取的随迁子女监护人要及时关注“二次申报”及预录取时间。
8 月 12 日,兰山城区小学、初中招生学校按积分排序预录取“二次申报”的随迁子女至满额,未被预录取的随迁子女线下申报尚有学位的招生学校。
(五)领取入学通知书
已被录取的儿童少年监护人根据学校通知的时间、地点,领取入学通知书。
(六)新生报到
领到入学通知书的儿童少年根据学校工作安排,持入学通知书到指定地点报到,切勿错过报到时间。
未尽事宜,请在工作日的工作时间,拨打学校招生咨询电话或兰山区中小学招生办公室咨询电话:0539-8184032(热线电话,如遇电话线路忙请稍后拨打)。
本须知解释权归兰山区中小学招生办公室,且只适用于 2024 年兰山区义务教育阶段学校招生工作使用。
兰山区中小学招生办公室
2024 年 7 月 20 日
2024年兰山区义务教育阶段
学校招生转学咨询电话


05
2024年
兰山区义务教育阶段
学校招生工作有关问题解读说明
1、2024 年兰山区义务教育阶段学校招生入学工作的思路和原则是什么?
答:2024 年,根据相关法律法规和各级教育行政部门有关招生政策要求,兰山区全面推进义务教育阳光招生专项行动,按照“政策整体保持稳定、管理操作规范优化”的工作思路,坚持属地管理、免试就近入学、学区一体化管理和公正公平公开四个原则,严格工作程序,科学研制修订实施方案,经区招生工作领导小组研究通过,报经市教育局审核同意后公布实施,确保招生入学平稳有序,确保适龄儿童少年应入尽入。
2、2024 年兰山城区小学、初中起始年级招生报名采用哪种方式?
答:根据省市要求,今年全区义务教育阶段公办学校招生继续实行“一网通办”,全部采取网上信息采集。报名就读小学、初中起始年级的适龄儿童少年,其法定监护人需手机(平板电脑)下载“爱山东”APP,注册登记并完成四级(L4)实名用户认证→依次进入“教育专区”“义务教育招生专区”“临沂市”“兰山区”→点击“确认、去报名”→选择需要报名的学段→入学信息填报。民办学校的具体招生事宜,家长可咨询相关学校。
3、2024 年兰山义务教育阶段学校招生入学报名时间是如何安排的?
各镇小学、初中学校入学报名时间为 7 月 22 日 8:00-7月 23 日 8:00,枣园镇、半程镇、李官镇、义堂镇、汪沟镇、方城镇、沂河新区白沙埠镇的适龄儿童、少年(包括流动人口随迁子女)监护人登陆平台注册填报入学信息,并申报志愿学校。
城区小学、初中学校入学报名时间为 7 月 23 日 8:00-7月 28 日 12:00,兰山街道、银雀山街道、金雀山街道、柳青街道和兰山经济开发区的适龄儿童、少年(包括流动人口随迁子女)均需在该时间段内登陆服务平台注册填报入学信息。城区常住人口子女信息注册填报时,要按学校招生片区申报志愿学校。城区流动人口随迁子女信息注册填报后,需等待平台计算积分,于“城区随迁子女招生”时段申报志愿学校。
具体的日程安排,详见《2024 年兰山区义务教育阶段学校和幼儿园招生工作实施方案》《2024 年兰山区中小学入学须知》。
4、2024 年兰山城区义务教育阶段学校招生入学在工作方式上有哪些需要注意的地方?
答:一是城区义务教育阶段招生工作全程使用“服务平台”,小学和初中招生工作同步进行,更加公正公开。二是整体上分“信息采集”“招生录取”两个阶段组织实施。
“信息采集”阶段主要面向家长采集报名入学的相关信息,城区常住人口子女和流动人口随迁子女均需在同一时间段内登陆“服务平台”注册填报入学信息,常住人口注册填报时可按学校招生片区直接申报志愿学校;随迁子女信息注册填报后,等待平台计算积分,于“城区随迁子女招生”时段申报志愿学校。
“招生录取”阶段又分“两个步骤”:即各招生学校先审核招收片区内常住人口子女;再根据空余学位情况,组织招收外来务工经商人员随迁子女。
随迁子女招生又分两次进行:“一次申报”时,家长通过“服务平台”上相关招生学校公布的学位情况,选择志愿学校申报(初中“一次申报”仅限兰山城区小学毕业的随迁子女),招生学校按随迁子女积分情况予以“预录取”,“预录取”满额的学校关闭报名端口;“二次申报”时,有空余学位的学校继续公示学位情况,“一次申报”未被“预录取”的及非兰山区小学毕业生可登陆“服务平台”选择志愿学校申报,招生学校按随迁子女积分情况予以“预录取”,“预录取”满额的学校依次关闭报名端口。城区中小学无法容纳的生源,可选择有空余学位的镇中小学或民办学校申报。
5、2024 年城区义务教育学校招生片区有哪些变化?
答:今年兰山城区中小学招生片区基本延续往年的区划,继续实行单校划片为主,多校划片、弹性学区为辅的招生方式,落实就近或相对就近入学。同时,因个别学校新建工程交付使用,根据上级有关要求,综合适龄学生人数、学校分布、所在社区、学校规模、交通状况等因素,在市教育局指导下,经区招生工作领导小组研究,对新增教育资源区域的相关学校招生片区予以调整优化。调整优化遵循的原则,一是坚持就近入学或相对就近入学;二是均衡教育资源,有利于该区域相关学校化解大班额;三是尽量方便家长,凡在原校招生片区内划出新校招生片区的,对于新校招生片区内的生源,若其同一家庭的子女已在原片区学校就读,则二孩(或三孩)可选择申报原校或新校。具体见 2024 年兰山
区城区小学、初中招生区划图。
6、申请入学的各项证件是教育部门审核吗?
答:近年来,兰山区建立义务教育招生联动机制,由教育部门牵头,公安、人社、自然资源、住建、税务、大数据、民政、残联等部门密切配合,分工负责,严格户籍、居住证、房屋所有权和职工社保缴纳、纳税申报等入学信息的大数据比对审核。今年将继续加强合作,对适龄儿童少年入学信息数据进行系统筛查、审核。凡部门联网能够审核认定的入学信息,家长无需再提供相关证明材料。对于部门联网不能确认的信息,家长需向招生学校提供相关证明材料;需要现场认定的,学校将组织家访,予以考察核实。
7、今年小学招生的年龄有何要求?
答:小学一年级招生对象为年满 6 周岁,且尚未注册义务教育学籍的适龄儿童,即 2018 年 8 月 31 日(含)以前出生的儿童。2018 年 8 月 31 日以后出生的儿童,由于山东省基础教育管理信息化平台限制,无法采集信息,不能注册学籍,所以任何学校不得接收未满 6 周岁的儿童入学。
8、适龄儿童少年是否可以延缓入学?
答:《中华人民共和国义务教育法》规定:适龄儿童、少年因身体状况需要延缓入学或者休学的,其父母或者其他法定监护人应当提出申请,由当地乡镇人民政府或者县级人民政府教育行政部门批准。
9、适龄儿童户口不在父母户口簿上,能否以父母自有住宅在片区内学校申请入学?
答:适龄儿童户口不在父母户口簿上,若通过部门联网不能确认其亲子关系的,需提供父子(或母子)关系的法定证明(原始《出生医学证明》或亲子鉴定证明),方可以父母自有住宅在片区内学校申请入学。
10、以祖父母(或外祖父母)的自有住宅申请入学的学龄儿童,对其户籍有何要求?
答:根据《2024 年兰山区义务教育阶段学校和幼儿园招生工作实施方案》规定,以祖父母(或外祖父母)的自有住宅申请入学的学龄儿童,须为兰山区户籍,且与祖父母(或外祖父母)在同一户口簿上。
11、集体产权住宅所有人的子女入学如何审验?
答:兰山辖区内社区(单位)建设的集体产权住宅所有人的子女入学,可登陆“报名平台”,在相关界面注册填报入学信息。除由公安比对审核其户籍信息外,还需所在镇街道政府、招生学校及村居(单位)共同对集体产权住宅的产权和实际入住情况进行调查确认。情况属实且为所属村居户籍的,按常住人口子女序列依次录取。非所属村居户籍的,视申报学校学位情况录取;如因申报学校学位不足无法容纳,由学区招生办公室按就近或相对就近调剂入学。
12、购买的房子属于商业用房,子女能否按其所属学区申请入学?
答:《2024 年兰山区义务教育阶段学校和幼儿园招生工作实施方案》中明确:入学条件中的自有住宅,指适龄儿童少年本人或其法定监护人具有住宅房屋所有权证(或通过生效法律文书取得房屋所有权),且已实际交房入住的住宅(截至 2024 年 8 月 31 日)。房产用途(性质)须为住宅,工业用房、商业用房(含公寓)、储藏室、车库等非住宅不能作为入学房产。
13、兰山城区某片区的拆迁回迁户,孩子应如何入学?
答:如果回迁片区建设尚未完工,目前仍然在其他地方暂时居住,可以持户口簿、回迁证明等材料到原居住地学校申请入学;也可以由兰山区中小学招生办公室协调安置到暂住地片区学校临时入学。如果已经回迁,应在实际居住地按学区入学。各镇的拆迁回迁户子女,由学区招生管理办公室参照本办法,在本镇域内调剂入学。
14、适龄儿童法定监护人已在兰山城区购买住宅,但还未交房入住,能否在学校片区内申请入学?
答:根据省、市义务教育阶段学校招生入学的有关规定,“住、户一致”是划片招生的基本原则。因此,自有住宅且实际入住是划片招生入学的前提。如果该住宅还未交付使用,也未实际入住,则不属于片区学校的招生范畴。此类适龄儿童应在户籍所在地入学,待实际入住并办理户籍迁入后,可向片区学校提出申请,在该学校对应年级有空余学位的情况下,申请办理转学。
15、随迁子女报名兰山区小学、初中需要哪些条件?
答:《2024 年兰山区义务教育阶段学校和幼儿园招生工作实施方案》中规定,随迁子女来我区中小学报名,父母至少一方需同时具备以下条件:持有兰山公安部门核发的有效期内的居住证,且在之后按规定连续办理签注手续;在兰山区合法稳定就业(务工或经商)。具体以公安、人社、税务等部门系统查询结果为准。兰山城区户籍居民不作为城区流
动人员,其子女也不作为随迁人员子女申报入学。
16、兰山区农村户籍的适龄儿童,能否随进城务工或经商的父母就近入学?
答:如适龄儿童父母双方均在兰山城区务工或经商,且长期居住,在原籍就学确有困难的,可参照外来务工经商人员随迁子女入学条件,以职工社保连续缴纳月数或纳税连续申报月数积分入学。
17、白沙埠镇户籍的适龄儿童在兰山区入学需要哪些条件?
答:参照《2023 年临沂市初中学业水平考试和普通高中招生录取工作实施方案》相关办法,2023 年-2025 年期间,白沙埠户籍学龄儿童在兰山区入学时,按兰山区户籍学龄儿童入学办法落实相关政策。
18、因居住证制度改革,罗庄区、河东区、沂河新区及临沂国家高新技术产业开发区的户籍人口,在兰山区务工经商却不能办理居住证的,在 2024 年招生中如何计算随迁子女入学积分?
答:自 2022 年起,兰山、罗庄、河东、沂河新区、高新等五个区的户籍人口,跨区流动到其他区的,当地公安部门不再办理居住证。因此,罗庄区、河东区、沂河新区、高新区户籍人口在兰山区务工经商的,其随迁子女在兰山区报名入学,参照兰山区农村进城务工人员子女积分办法(第 16条),只计算职工社保连续缴纳月数或纳税连续申报月数。
19、对烈士子女、符合条件的现役军人子女、公安英模和因公牺牲伤残警察子女、政府引进的高层次人才子女及其他各类优抚对象,如何安排就读?
答:依据国家及省市区相关文件,凡符合条件的,依据相关规定落实教育优待政策,按照就近就便的原则安排就读。具体情况可以电话咨询或到招生办公室现场咨询。
20、兰山区义务教育阶段学校对口直升制度有哪些规定?
答:义务教育阶段学校对口直升主要有:农村小学毕业生对口直升本镇初中;九年一贯制学校六年级毕业生原则上直升本校初中;城区个别招生片区相吻合的小初直升试点学校。如果适龄儿童法定监护人因新购自有住宅需要调整申报学校的,应先申请放弃对口直升,并按规定时间登陆初中“入学服务平台”予以报名。
在各小学附设的幼儿园毕业的儿童,不能直接升入该小学一年级,应根据当年招生入学政策要求,在居住地所在片区学校申请入学。任何小学不得作出在本校附设幼儿园接受学前教育,就能在本校就读小学等不符合规定的承诺。自2030 年(含)开始,城区非九年一贯制的初中学校不再实行对口直升制度,届时招生学校依据学生户籍和住宅信息落实划片招生。
21、在兰山城区购置住宅,如何申请转入片区服务学校?
答:依据《临沂市普通中小学学籍管理实施细则》(临教基字〔2018〕3 号)规定,申请转入的时间一般为每年寒假、暑假开学之前两周。具体操作流程如下:学生家长向拟转入学校提出申请→学校对申请转入学生的条件进行初步审核→转入学校向区教体局提交转入报告→区教体局审核申请转入学生名单→学校通知家长办理转学等事宜。义务教育阶段在同学区内不准转学。毕业年级学生一般不准转学。所申请转入学校无空余学位的,可到相对就近有空余学位的学校申请,或由镇街道中心小学在辖区内有空余学位的村居学校调剂转入;确因学位不足无法转入的,可待教育资源增加后再提出转学申请。
22、家长如何更详尽地了解今年义务教育阶段学校招生入学报名程序?
答:一是认真研读《2024 年兰山区义务教育阶段学校和幼儿园招生工作实施方案》及招生工作日程安排,根据政策规定,准备并完善入学手续;二是中小学招生工作期间,将印发《2024 年兰山区中小学入学须知》,制作《2024 年兰山区小学、初中网上报名流程简介》视频教程,指导家长登陆平台注册填报入学信息;三是兰山区中小学招生办公室于 7月 20 日开始组织招生工作(咨询电话 0539-8184032),各学校招生办公室同步启动,届时可接受现场或电话咨询。到现场咨询的家长,务必配合学校,遵守相关规定,有序入校。
以上解读说明,仅限于 2024 年兰山区中小学招生工作。
兰山区中小学招生办公室
2024 年 7 月 20 日
06
2024年
兰山区义务教育阶段学校
招生工作学区划分表

07
2023年
兰山区义务教育阶段学校
招生工作日程表

入学关系千家万户
快快转给身边需要的朋友吧
扩散!周知!
来源:琅琊新闻网微信
打开“兰山首发”看评论